Beat365亚洲版官网
Beat365亚洲版官网COLLEGE OF MECHANICAL AND ELECTRONIC ENGINEERING

通知公告

通知公告

当前位置: 网站首页 >> 正文

关于做好疫情防控、潜心科学研究的温馨提示

发布时间:2020年02月05日 12:07点击:

各有关单位、全体科研人员:

新型冠状病毒感染的肺炎疫情发生以来,学校坚决贯彻落实党中央、国务院决策部署,将疫情防控作为当前最重要的工作来抓,全力以赴,坚决打赢疫情防控阻击战。按照学校疫情防控工作领导小组的要求,为有效控制疫情蔓延,切实保障师生生命安全和身心健康,进一步凝聚全校科研力量,做好疫情防控形势下的科研组织管理工作,结合学校科研工作实际,科技处、人文社科处面向全体科研人员做出以下温馨提示。

一、疫情防控期间日常科研工作安排

科技处、人文社科处将根据学校统一要求和安排,采取多种措施加强疫情防控期间的服务工作,做好值班安排,确保学校科研工作正常运转。

1.非紧急、非必需的业务一般不予现场办理,各项科研工作可以通过办公系统OA、电话、邮件、微信等方式进行,疫情防控结束后补办相关审批手续。疫情防控期间,科研文件办理手续实行“一部电话负责制”,凡必须要办理的科研审批手续,科技处请直接联系赵健老师(电话:13589336564)、人文社科处请直接联系孙江文老师(电话:15964927748)。

2.线上业务或微信、邮件等不得涉及国家秘密,必需或紧急的涉密业务提前一天预约现场办理,办理过程按要求采取疫情防护措施。

3.各类科研项目的申报、检查、结题验收及科技奖励等工作按照科技部、国家自然科学基金委、全国哲学社会科学工作办公室、山东省科技厅等上级主管部门的工作进度要求同步进行。

4.如有特殊要求和情况,提前与科技处或人文社科处相关办理人员电话、邮件、微信沟通。

二、疫情防控期间有关外出和现场科研交流活动的工作要求和建议

尽可能减少外出和现场科研交流活动,避免人员集中的科研活动,具体如下:

1.教师个人尽可能不出国或外出参加科研相关会议和交流活动,如特殊原因必须参会,需做好防护措施,经所在单位党政负责人批准同意后参加。

2.取消或延期校内各类科研相关的现场会议(如科研研讨会、专家辅导会、科研团队/课题组例会等),不能延期的通过网络、视频会议等方式组织。

3.不组织召开国内外现场学术会议。已通知召开的会议尽可能取消或延期,或采用网络等方式组织会议。如有特殊原因必须组织召开的现场会议,需经组织者所在单位负责人同意,并经所在单位联系校领导批准同意后方可召开,同时向科技处或人文社科处网络报送会议地点、参会人员、会议内容等信息,并在会议期间采取必要的防护措施。

4.潜心科学研究,集中精力撰写国家自然科学基金项目申请书,积极准备申报国家重点研发计划、山东省重点研发计划重大科技创新工程等各类科研项目;认真做好在研科研项目研究工作及本年度国家自然科学基金结题工作,总结和提炼已取得的初步研究成果,做好科研规划工作;对于已取得并已经比较成熟的科研成果凝练提升,积极申报各类科技奖励。

5.除与疫情防控直接相关的科研攻关外,暂停与科研相关的外出调研、资料收集、实验等工作,加大线上技术服务与协作。

   6.按照学校有关要求对校外人员进校严格把关。直接参与防疫科研攻关工作或时间紧迫的国家重点任务的科研外协人员如需进入学校,按照学校有关要求审批后方可进入。

   三、疫情防控期间各类科研实验室科研活动工作要求与建议

   最大限度减少实验室内人员聚集。建议近期科研工作主要以文献调研、理论分析、科学计算/仿真等可通过网络和信息化手段开展的工作为主。

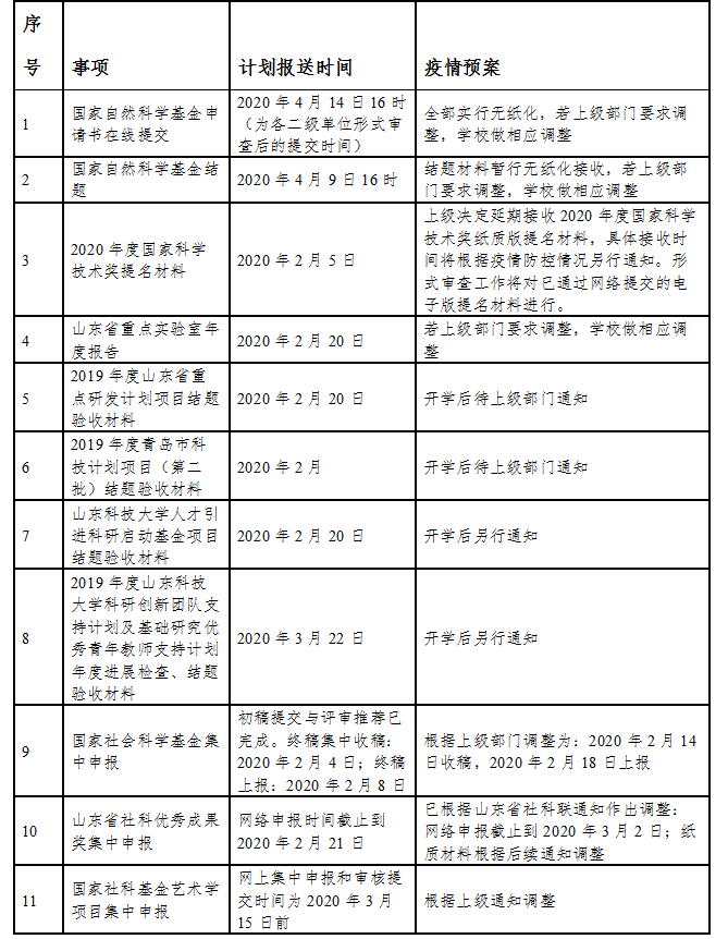
   四、近期各类科研项目的申报汇总


 

 

undefined

 

以上安排和要求内容若因上级最新精神需做调整的,将另行通知。

最后,向所有全校科研工作者发出“科研战疫”倡议,以期共克时艰,获取战疫胜利。一要提高政治站位,将防疫工作为当前最大的政治任务和最重要的工作。二要履行主体责任,为一线防疫具体工作提供坚强的理论支撑和智力支持。三要争做模范表率,为坚决打赢疫情防控阻击战贡献正能量。

让我们携手并肩,凝心聚力,坚决打赢疫情防控阻击战。

 

科技处 人文社科处

20200205